这是一个非常重要且常见的问题,关系到患者未来的生活质量。股骨头缺血坏死的治疗选择(保髋 vs. 换髋)并非简单的“是”或“否”,而是一个基于多维度因素综合评估的决策过程。
总的来说,选择的核心依据是股骨头坏死的分期、患者年龄、症状严重程度以及患者的个人需求和期望。
下面我将为您详细解析这两种选择的考量因素和决策思路。
一、 核心决策框架:ARCO分期是关键
医生首先会通过X光、CT,尤其是核磁共振来明确股骨头坏死的ARCO分期。这个分期是决策的基石。
ARCO分期简要说明:
· 0-I期: 无声期,仅MRI可发现异常,患者无感觉。
· II期: 股骨头出现硬化或囊性变,但轮廓完好。患者可能有疼痛。
· III期: 关键分水岭! 出现“新月征”(软骨下骨折),股骨头开始塌陷。
· IIIa期: 塌陷 < 2mm
· IIIb期: 塌陷 > 2mm
· IV期: 关节间隙变窄,髋臼出现继发性改变,已发展为骨关节炎。
二、 保髋治疗
保髋治疗的目的是尽可能保留患者自身的髋关节,延缓或避免进行人工关节置换。
1. 适用人群(理想条件)
· 年轻患者(通常<50岁,尤其是<35岁): 年轻人活动量大,假体有使用寿命问题,过早置换未来可能面临翻修手术。
· 早期坏死(ARCO I期、II期): 这是保髋治疗的“黄金窗口期”,此时股骨头尚未塌陷。
· 塌陷早期(ARCO IIIa期,塌陷<2mm): 仍有保髋机会,但效果不如未塌陷时。
· 坏死范围较小(通常坏死角度<200度): 坏死范围越小,保髋成功率越高。
· 患者有强烈的保髋意愿, 并愿意接受术后较长的康复过程。
2. 主要保髋手术方法
· 髓芯减压术: 适用于I期、II期。在股骨头坏死区钻通道,降低骨内压,促进血运重建和新骨生长。是基础的保髋术式。
· 髓芯减压+植骨术: 在减压的基础上,植入自体骨、异体骨或人工骨材料,为坏死区域提供结构性支撑,促进愈合。效果优于单纯减压。
· 截骨术: 通过改变股骨或骨盆的力线,将健康的关节面旋转至主要负重区,而将坏死区移出负重区。适用于坏死范围较局限的年轻患者,但手术较大。
· 干细胞/PRP技术: 常与髓芯减压联合使用,通过注入富含生长因子的物质来促进骨组织再生,是目前的研究热点。
3. 保髋的优缺点
· 优点:
· 保留了自身的关节,本体感觉更好。
· 避免了假体相关风险(如感染、松动、磨损、脱位)。
· 为未来的关节置换留有余地。
· 缺点:
· 不保证成功: 有一定失败率,病情可能继续进展。
· 术后康复时间较长,需要拄拐杖保护一段时间。
· 如果失败,最终仍需进行关节置换。
三、 人工髋关节置换术
当保髋治疗无效或不适用时,人工髋关节置换是解决疼痛、恢复功能的终极有效方案。
1. 适用人群
· 晚期坏死(ARCO IIIb期、IV期): 股骨头已明显塌陷(>2mm),关节间隙已狭窄,出现骨关节炎。
· 中老年患者(通常>50岁): 活动需求相对较低,现代假体足以满足其终身使用。
· 保髋治疗失败者。
· 疼痛严重, 严重影响日常生活和睡眠,保守治疗(如药物、理疗)无效。
· 坏死范围极大, 无保髋价值者。
2. 置换术的优缺点
· 优点:
· 效果确切,立竿见影: 能极有效地解除疼痛,迅速恢复关节功能。
· 术后恢复快,能很快回归正常生活。
· 是目前治疗终末期髋关节疾病最成功的手术之一。
· 缺点:
· 假体有使用寿命问题(通常15-25年),年轻患者可能面临翻修。
· 存在手术固有风险:感染、血栓、神经血管损伤、假体周围骨折、脱位等。
· 丧失自身关节,部分高冲击性运动(如跑步、跳跃)需受限。
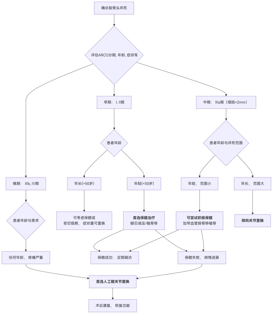
四、 决策流程图:如何选择?
您可以参考以下思路,但最终决定必须与您的骨科医生共同做出。

总结与最终建议
1. 分期是基础: 没有明确分期,一切讨论都是空谈。务必做核磁共振。
2. 年龄是重要因素: 越年轻,越倾向于保髋;年龄越大,越倾向于置换。
3. 症状是导向: 疼痛是否严重影响生活?是决定手术时机的重要指标。
4. 医患沟通是桥梁: 与您的骨科医生充分沟通您的病情、职业、生活期望、对手术的恐惧以及经济状况。医生的经验对于判断保髋的成功率至关重要。
5. 没有“最好”,只有“最合适”: 对于一位25岁的II期患者,保髋是“最合适”的;对于一位65岁的IV期患者,置换则是“最合适”的。
请务必携带您的全部影像资料(X光片、MRI片子),前往正规医院的关节外科或运动医学科,寻求专业医生的诊断和治疗方案。 他们会根据您的具体情况,为您量身定制最佳的诊疗路径。