一、口腔黏膜的功能:保护——口腔免受病原微生物侵袭;感觉——感受和传递外界环境刺激,痛觉、触觉、温觉、渴觉和味觉;助消化——分泌唾液,咀嚼食物
二、为什么放化疗会加重口腔黏膜炎呢?放化疗相关口腔黏膜炎:放疗和(或)化疗引起口腔黏膜上皮细胞的正常代谢和更新受阻、骨髓造血功能制约、中性粒细胞下降等因素引起口腔黏膜上皮细胞功能以及口腔自洁功能受损,从而导致黏膜炎性反应。口腔黏膜炎主要表现为红斑、水肿、糜烂、溃疡、出血等。疼痛与口干会影响患者舒适、说话、吞咽、进食,若伴有继发感染,则会影响抗肿瘤治疗继续进行。三、肿瘤患者发生口腔黏膜炎的几率是多少呢?接受标准剂量化疗患者:20%-40%放疗或同步放化疗患者:85%-100%造血干细胞移植血液病患者:90%-100%。
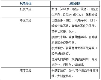
四、口腔黏膜炎的风险等级和危险因素

关于口腔黏膜炎的危险因素:放疗和(或)化疗患者合并多个口腔黏膜炎相关风险因素时以风险级别高的为准;有2个及以上中度风险因素可视为高风险人群;有3个及以上轻度风险因素可视为中度风险人群。
五、我们可以怎么做?
(一)基础口腔护理措施:1.进食后、睡前使用软毛牙刷刷牙,宜使用含氟牙膏,至少2次/日。2.每月至少更换1次牙刷;牙刷用后清水冲洗,刷头向上放置储存。3.使用不含酒精的溶液漱口,如生理盐水或3%~5%碳酸氢钠溶液,至少2次/日。4.使用漱口液时应先含漱,再鼓漱,时间至少1分钟。5.治疗期间不宜使用牙线和牙签。6.治疗期间减少义齿佩戴,每次使用后用清水清洁。7.戒烟、戒酒。8.避免进食易损伤口腔黏膜的食物,如尖锐、粗糙、辛辣、过咸、过辣、过热等刺激性食物。
(二)正确的的漱口方法:1.选择合适的漱口水10~15ml,倒进嘴里紧闭嘴唇。2.分别鼓动左边腮帮子、右边腮帮子、上嘴唇、下巴部位皮肤,各冲刷约5秒。3.让漱口水聚集在舌头部位,将漱口水向牙缝间推,来回2~3次。4.张开嘴巴将头扬起,让漱口水聚集在舌根处,向上呼气咕噜咕噜几次漱清舌根和扁桃体。5.将漱口水吐出,无需再用清水漱口,间隔半小时后再喝水。
患者放化疗后出现口腔黏膜炎的处理措施:1.0~Ⅰ级:碳酸氢钠漱口水和维生素B12漱口水(配置方法:碳酸氢钠漱口水由生理盐水250ml+碳酸氢钠250ml配置;维生素B12漱口水由生理盐水500ml+维生素B123~5mg+地塞米松10mg+利多卡因0.1~0.2g配置,维生素B12、地塞米松、利多卡因的剂量根据口腔黏膜炎的情况来调整)。漱口方法:交替含漱,每4~6小时含漱1次,10~15ml/次,每次含漱2~5分钟。使用金银花藤和/或菊花泡水饮用,每天500~1000ml。2.Ⅱ~Ⅲ级:使用重组人角化细胞生长因子喷涂,体外培育硫磺外涂,持续使用漱口水交替漱口(若出现白色假膜应使用1~3%双氧水漱口)。