Graves病的手术治疗----2022年版指南更新要点!

屈洪波医生 发布于2024-02-14 22:21 阅读量877

本文由屈洪波原创

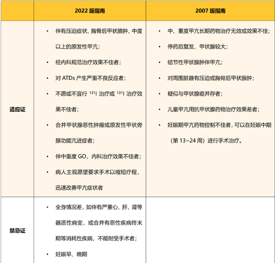
     《指南》指出:手术是GD三种主要治疗方法之一,并非GD首选治疗方式,须严格把握适应证和禁忌证。

      首选全甲状腺切除或甲状腺近全切除术,完善术前准备保障手术成功。GD患者的手术治疗应由具有丰富手术经验的甲状腺外科医师实施。

              GD手术治疗的适应证和禁忌证



相关疾病: