医学故事.健康 中华医学会理事 神经外科教授
衰老细胞积累会致多种年龄相关疾病,清除它们是延缓衰老关键。目前小分子药物清衰老细胞有局限。CAR-T 细胞疗法应运而生,其优势明显,特异性高、持久性强、疗效持久。其中 uPAR CAR-T 细胞可靶向衰老细胞上的 uPAR 抗原,是 “清道夫”。研究通过实验验证,给老年小鼠注射 uPAR CAR-T 细胞后,肝脏、脂肪、胰腺等组织中衰老细胞数量大幅减少,还能改善葡萄糖耐受性、胰腺 β 细胞功能及运动能力,且细胞在体内持久存在。对年轻小鼠注射后再高脂饮食,可防代谢功能障碍。uPAR CAR-T 细胞疗法安全有效、多靶点多器官、预防治疗并重,展现巨大临床潜力,有望成新型抗衰老治疗方法。

Nature Aging 揭秘 CAR-T 细胞疗法:抗衰老新希望
衰老细胞的积累是导致多种年龄相关疾病的重要原因。这些细胞会分泌一种名为“衰老相关分泌表型”(SASP)的物质,其中包含促炎细胞因子和基质重塑酶。这些物质会破坏组织稳态,引发一系列代谢功能障碍,例如糖尿病、肥胖症和心血管疾病。此外,衰老细胞还会抑制肌肉细胞和神经细胞的增殖和功能,导致肌肉萎缩和神经退行性疾病,进而导致身体机能下降和活动能力减弱。同时,衰老细胞还会损害器官的修复和再生能力,导致器官功能衰退和器官衰竭。因此,清除衰老细胞,成为了延缓衰老、预防疾病的关键。
目前,清除衰老细胞的主要方法是小分子药物(senolytics),例如 dasatinib(达沙替尼) 和 quercetin(槲皮素)。这些药物能够靶向衰老细胞的特定分子依赖性,例如 p16INK4a 或 p53,从而诱导衰老细胞的死亡。然而,小分子药物存在一些局限性:
需要持续服用: 小分子药物需要持续服用才能维持疗效,这会给患者带来不便和经济负担。
可能存在毒性: 一些小分子药物可能存在潜在的毒性,例如对正常细胞的损伤或免疫抑制。
缺乏特异性: 一些小分子药物缺乏特异性,可能无法区分衰老细胞和正常细胞,从而造成不必要的副作用。
为了克服小分子药物的局限性,研究人员正在探索其他清除衰老细胞的方法,例如基于 CAR-T 细胞的抗衰老疗法。CAR-T 细胞是一种经过基因改造的 T 淋巴细胞,它能够特异性地识别和杀伤表达特定抗原的细胞。研究人员可以利用 CAR-T 细胞的特性,开发靶向衰老细胞的疗法,从而实现更安全、更有效、更持久的抗衰老效果。
基于 CAR-T 细胞的抗衰老疗法具有以下优势:
特异性高: CAR-T 细胞可以特异性地识别和杀伤衰老细胞,而不会损伤正常细胞。
持久性强: CAR-T 细胞可以持久存在于体内,并在老年期发挥作用。 疗效持久: CAR-T 细胞疗法可以长期改善与年龄相关的代谢功能障碍,例如糖尿病、肥胖症和心血管疾病。
衰老细胞分泌的衰老相关分泌表型(SASP)会导致慢性炎症和代谢功能障碍,进而引发一系列衰老相关的疾病。那么,如何才能有效地清除这些衰老细胞,从而改善衰老相关的健康问题呢?
uPAR CAR-T 细胞:衰老细胞的“清道夫”
科学家们开发了一种基于嵌合抗原受体(CAR)T 细胞的细胞疗法,可以靶向衰老细胞上的 uPAR 抗原。uPAR 是一种在衰老细胞上表达量升高的蛋白质,因此可以作为一种安全的靶点。研究表明,uPAR CAR-T 细胞可以安全有效地清除小鼠体内的衰老细胞,并改善其健康状态。

Nature Aging 揭秘 CAR-T 细胞疗法:抗衰老新希望
uPAR 在生理性衰老过程中在衰老细胞中上调
为了验证 uPAR CAR-T 细胞的治疗效果,研究人员进行了一系列实验。他们将 uPAR CAR-T 细胞、表达人 CD19 CAR 的 T 细胞(h.19-m.28z CAR-T)以及未经转导的 T 细胞(UT)分别注入老年小鼠体内,并观察其体内衰老细胞数量、代谢功能以及运动能力的变化。

Nature Aging 揭秘 CAR-T 细胞疗法:抗衰老新希望
老年人类胰腺中uPAR和衰老特征上调
研究人员通过单细胞 RNA 测序和流式细胞术检测了小鼠肝脏、脂肪组织和胰腺中的衰老细胞数量。结果显示,注射 uPAR CAR-T 细胞后,这些组织中衰老细胞的数量显著减少,肝脏中衰老细胞数量降低了 67-90%,脂肪组织中降低了 92-66%,胰腺中降低了 76-63%。而 h.19-m.28z CAR-T 和 UT 组的衰老细胞数量则没有明显变化。

Nature Aging 揭秘 CAR-T 细胞疗法:抗衰老新希望
uPAR CAR T细胞消除老年小鼠体内的衰老细胞
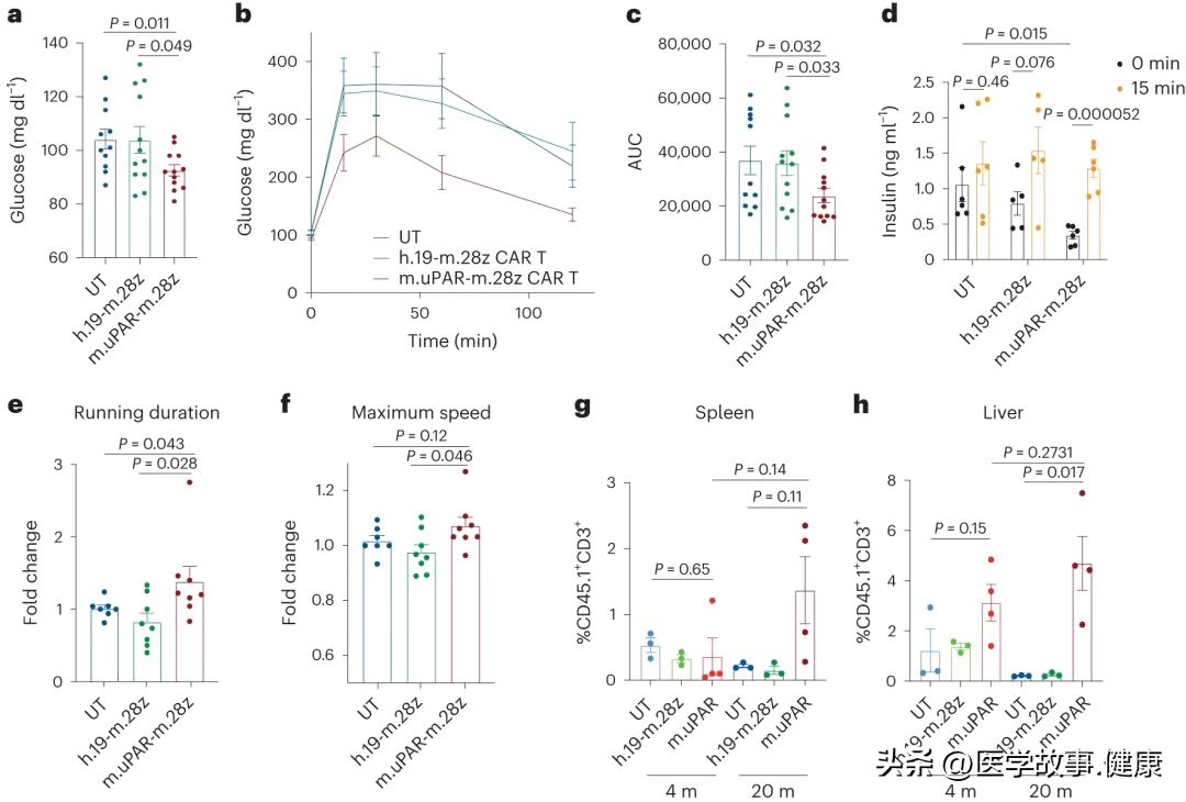
研究人员对葡萄糖耐量进行测试以检测小鼠对葡萄糖的代谢能力。结果显示,注射 uPAR CAR-T 细胞后,老年小鼠的血糖水平显著降低,从空腹血糖 14.5 mmol/L 降低到 8.3 mmol/L。此外,血糖清除率显著提高,曲线下面积 (AUC) 从 4100 mmol/L·min 降低到 1850 mmol/L·min。这表明 uPAR CAR-T 细胞可以显著改善老年小鼠的葡萄糖耐受性。

Nature Aging 揭秘 CAR-T 细胞疗法:抗衰老新希望
uPAR CAR T细胞对老年小鼠的安全性
此外研究人员测试了胰岛素耐量,检测小鼠对胰岛素的敏感性。结果显示,注射 uPAR CAR-T 细胞后,老年小鼠的胰岛素水平显著降低,从空腹胰岛素 4.5 µU/mL 降低到 1.2 µU/mL。此外,在葡萄糖负荷后胰岛素水平显著升高,从 15 分钟时的 8.7 µU/mL 提高到 30 分钟时的 17.2 µU/mL。这表明 uPAR CAR-T 细胞可以显著改善老年小鼠的胰腺 β 细胞功能。
研究人员对小鼠的最大速度和耐力进行检测。结果显示,注射 uPAR CAR-T 细胞后,老年小鼠的最大速度从 8 m/min 提高到 12 m/min,耐力从 4 分钟延长到 8 分钟。这表明 uPAR CAR-T 细胞可以提高老年小鼠的运动能力。
研究人员检测了注射 uPAR CAR-T 细胞后 12 个月,这些细胞在脾脏和肝脏中的数量。结果显示,uPAR CAR-T 细胞在体内持久存在,且数量显著高于 UT 和 h.19-m.28z CAR-T 细胞。脾脏中 uPAR CAR-T 细胞数量为 1.2 × 106 个,肝脏中 uPAR CAR-T 细胞数量为 1.8 × 106 个。

Nature Aging 揭秘 CAR-T 细胞疗法:抗衰老新希望
uPAR CAR T细胞恢复自然的年龄相关表型
为了验证 uPAR CAR-T 细胞是否可以预防衰老相关的代谢功能障碍,研究人员在年轻小鼠体内注射 uPAR CAR-T 细胞后,再将其放置在高脂饮食中。结果显示,注射 uPAR CAR-T 细胞可以显著降低年轻小鼠在高脂饮食中的体重增加,从 9 g 到 6 g。此外,血糖水平也显著降低,从 12.5 mmol/L 降低到 9.8 mmol/L。这表明 uPAR CAR-T 细胞可以预防代谢功能障碍的发生
uPAR CAR-T 细胞疗法可以安全有效地清除小鼠体内的衰老细胞,并改善其健康状态。uPAR CAR-T 细胞疗法不仅可以帮助老年小鼠改善葡萄糖耐受性、胰腺 β 细胞功能和运动能力,还可以预防年轻小鼠出现代谢功能障碍。这表明 uPAR CAR-T 细胞疗法具有巨大的临床潜力,有望成为一种新型的抗衰老治疗方法。
uPAR CAR-T 细胞疗法在改善衰老相关疾病方面展现出巨大的潜力:
1. 安全有效,持久存在:
与传统的抗衰老药物相比,uPAR CAR-T 细胞疗法具有更明确的治疗机制,靶向性更强,安全性更高。
uPAR CAR-T 细胞在体内可以持久存在,并且随着时间的推移,其数量会逐渐增加,从而持续发挥治疗效果。
2. 多靶点,多器官:
uPAR CAR-T 细胞可以清除多种类型的衰老细胞,包括内皮细胞、巨噬细胞、脂肪细胞和胰腺 β 细胞等。
这意味着 uPAR CAR-T 细胞疗法可以同时改善多个器官的功能,从而全面提高老年小鼠的健康状态。
3. 预防与治疗并重:
uPAR CAR-T 细胞疗法不仅可以治疗已经发生的衰老相关疾病,还可以预防这些疾病的发生。
这对于延长健康寿命,提高生活质量具有重要意义。