摘录自2018年第10期《中国实用儿科杂志》刊载的“特殊健康状态儿童预防接种专家共识”
长期以来,特殊健康状态儿童是否存在接种禁忌,没有统一的说法。这给一线临床和预防接种医生,以及家长带来很多困惑。
对于先天性心脏病患儿来说,面临的是两种问题。一是心、肺功能本身的问题,二是部分先天性心脏病合并了早产、特殊的免疫缺陷或者特殊的遗传代谢病等,都可能增加免疫接种的风险。
1. 新生儿颅内出血
(1)可以接种:新生儿时期 I、II 级脑室周围-脑室内出血和蛛网膜下腔出血以及硬膜下出血患儿,如出血控制,生命体征稳定,应及时接种乙肝疫苗和卡介苗;
(2)暂缓接种:新生儿时期 III、IV 级脑室周围-脑室内出血患儿,有较明显的脑软化、空洞脑等异常改变,如存在进行性神经系统疾病的后遗症,应暂缓接种乙肝疫苗和卡介苗。
2. 免疫抑制剂
(1)可以接种
1)正在接受免疫抑制剂治疗的患者可以接种灭活疫苗并无须终端免疫抑制剂治疗;但接受利妥昔单抗治疗的患者,应该在末次剂量 5 个月后进行接种;
2)对于孕晚期免疫抑制剂暴露的患儿,按预防接种程序接种灭活疫苗、MMR 和水痘疫苗;
3)对于母亲接受免疫抑制剂治疗的母乳喂养患儿,可接种各类疫苗,无需延迟;
(2)暂缓接种:减毒活疫苗需暂缓接种。对于中断免疫抑制剂治疗安全的患者,需根据所用免疫抑制剂的药代动力学决定暂缓接种的时间。大剂量糖皮质激素 [泼尼松 ≥ 20 mg/kg/d 或 2 mg/kg/d] 治疗结束后 1 个月、非生物制剂类的其他免疫抑制剂治疗结束后至少 3 个月可以接种减毒活疫苗。生物制剂类免疫抑制剂尚缺少研究资料。
3. 静脉注射免疫球蛋白使用者
(1)可以接种:除含麻疹成分疫苗意外的其他疫苗;
(2)暂缓接种:推迟含麻疹成分疫苗的接种至接受大剂量 2 g/kg IVIG 8~9 个月后。
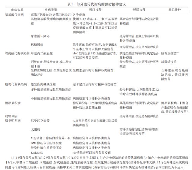
4. 遗传代谢病
对于目前临床相对常见的遗传代谢病患者,根据患病类型采取不同的预防接种策略;


图片来源于 中国实用儿科杂志 2019 年 5 月 第 34 卷 第 5 期
5. 肾脏疾病
(1)可以接种:不适用免疫抑制剂的肾脏疾病患者在无症状期可接种各类疫苗,使用免疫抑制剂的肾脏疾病在缓解期可接种灭活疫苗;
(2)暂缓接种:不使用免疫抑制剂的肾脏疾病患者在症状发作期暂缓接种各类疫苗。
6. 儿童贫血
本接种建议仅针对生成不足性贫血中的缺铁性贫血和再生障碍性贫血等,以及溶血性贫血中的蚕豆病和地中海贫血。根据患病类型采取不同的预防接种策略,达成以下专家共识:
(1)生成不足性贫血
1)缺铁性贫血:
[1] 可以接种:轻、中度缺铁性贫血不伴有其他症状者;
[2] 暂缓接种:中毒缺铁性贫血和(或)伴有肝脾肿大、心功能异常、合并感染等患儿;
2)再生障碍性贫血:再生障碍性贫血进行免疫抑制剂治疗或造血干细胞移植治疗的患儿,接种建议参照《特殊健康状态儿童预防接种专家共识之十九—免疫抑制剂与预防接种》。并需经专科评估后决定是否接种疫苗。
(2)溶血性贫血
1)常见溶血性贫血:如遗传性球形红细胞增多症、蚕豆病、地中海贫血。
[1] 可以接种:轻、中度贫血且无急性溶血表现的患儿;
[2] 暂缓接种:重度、极重度贫血或有急性溶血表现的患儿。
2)自身免疫性溶血性贫血:参照《特殊健康状态儿童预防接种专家共识之十五—自身免疫性疾病与预防接种》。
(3)失血性贫血:暂缓接种。原发病恢复后或失血病因纠正后,并需经专科评估后决定是否接种疫苗。
7. 白血病化疗
接种建议:白血病化疗期间暂缓接种所有疫苗。化疗结束 6 个月后可接种灭活疫苗;化疗结束 12 个月后经过免疫功能评估,考虑接种减毒活疫苗。
8. 感染性疾病
(1)可以接种:急性感染性疾病痊愈后可接种各类疫苗。轻症急性感染性疾病者热退后可接种疫苗;
(2)暂缓接种:
1)急性感染性腹泻:对此类患儿暂缓接种口服减毒活疫苗;
2)中度和重度的急性感染性疾病:包括肺炎、脑炎、脑膜炎、心肌炎、严重腹腔感染、严重泌尿系统感染等,对此类疾病患儿在疾病好转前暂缓接种疫苗。在疾病好转期,如有疫苗接种需求,建议前往免疫接种咨询门诊评估情况,决定是否接种。疾病完全恢复后,可以接种疫苗;
9. 自身免疫性疾病
(1)可以接种:AD 缓解期可接种灭活疫苗
(2)暂缓接种:
1)AD(自身免疫性疾病)急性期:AD 急性期(活动期)暂缓接种各类疫苗;
2)其他情况:在使用激素、免疫抑制剂或靶向生物制剂治疗期间,应暂缓接种减毒活疫苗。
10. IgA 血管炎
(1)可以接种:IgAV 患者在痊愈后,可接种各类疫苗;
(2)暂缓接种:IgAV 患者使用免疫抑制剂治疗期间,暂缓接种减毒活疫苗。
11. 肛周脓肿
接种建议:可以接种:按免疫程序接种,脊灰疫苗基础免疫使用 IPV,痊愈后加强免疫可接种 IPV 或 OPV。
12. 热性惊厥
(1)可以接种:对于单纯性 FS,或非频繁性发作的热性惊厥(半年内发作<3 次,且 1 年内发作<4 次)既往没有惊觉持续状态(持续惊厥超过半小时),本次发热性疾病痊愈后,可按免疫程序接种各类疫苗,建议每次接种 1 剂次。
(2)暂缓接种:对于复杂性 FS,或短期内频繁惊厥发作(半年内发作 ≥ 3 次,或 1 年内发作 ≥ 4 次),建议专科门诊就诊。
13. 癫痫
(1)可以接种:6 个月及以上未发作的癫痫患者(癫痫已控制),无论是否服用抗癫痫药物,可以接种所有疫苗。有癫痫家族史可以接种疫苗;
(2)暂缓接种:近 6 个月内有癫痫发作的患者。
14. 脑性瘫痪
(1)可以接种:脑瘫患儿额可以按免疫程序接种疫苗
15. 婴儿黄疸
(1)可以接种:生理性黄疸、母乳性黄疸患儿身体健康状况良好,可按免疫程序接种疫苗,病理性黄疸患儿生命体征平稳,可正常接种乙肝疫苗;
(2)暂缓接种:病理性黄疸患儿需及时查明病因,暂缓接种其他疫苗,建议前往专科门诊就诊。
16. 食物过敏
(1)可以接种:食物过敏的儿童可以按免疫程序正常接种;有蛋类严重全身过敏反应史的儿童,应在医疗机构监护下接种流感疫苗;
(2)暂缓接种:食物过敏的急性反应期(如并发哮喘、荨麻疹等)或接种部位皮肤异常(湿疹、特应性皮炎等),应暂缓接种;
(3)禁忌接种:对蛋类过敏者禁忌接种黄热病疫苗。
17. 先天性心脏病
(1)可以接种:生长发育好,无临床症状,心功能无异常 [如左心室射血分数(LVEF)≥ 60%];CHD 患儿介入治疗术后,复查心功能无异常;CHD 患儿外科术后 3 个月,复查心功能无异常;
(2)暂缓接种:伴有心功能不全、严重肺动脉高压等并发症的 CHD 患儿;复杂发绀(紫绀)型 CHD 患儿,需要多次住院手术者;需要专科评估的其他情形,如免疫缺陷、感染、严重营养不良、免疫抑制剂使用等的 CHD 患者。
18. 湿疹
可以接种各类疫苗(避开湿疹部位)
19. 支气管哮喘
支气管哮喘不是预防接种的禁忌
(1)可以接种:哮喘的缓解期(长期维持吸入哮喘药物包括低剂量吸入型糖皮质激素)且健康情况较好时应按免疫规划程序进行预防接种。既往麻疹-流行性腮腺炎-风疹疫苗(MMR)来自于鸡胚,对蛋类食物过敏的哮喘儿童,接种 MMR、流感疫苗有发生严重过敏反应的风险。
目前 MMR 疫苗来自于鸡胚成纤维细胞,发生不良反应的风险明显降低,对蛋类严重过敏的哮喘儿童,可在有抢救设备的场所和医务人员的监护下接种。
(2)暂缓接种:在哮喘急性发作(出现喘息、咳嗽、气促、胸闷等症状),尤其是全身应用糖皮质激素时(包括口服和静脉给药)应暂缓接种。根据 ACIP 的建议,停止全身应用糖皮质激素 1 个月,可以正常接种。
20. 早产儿
(1)可以接种:早产儿可以接种各类疫苗(出生体重<2.5 kg 的早产儿接种卡介苗除外)。乙肝表面抗原(HBsAg)阳性或不详母亲所生的早产儿应在出生后 24 h 内尽早接种第 1 剂乙肝疫苗,接种之后 1 个月,再按 0、1、6 个月程序完成 3 剂次乙肝疫苗接种。
HBsAg 阳性母亲所生早产儿,出生后接种第 1 剂乙肝疫苗的同时,在不同(肢体)部位肌肉注射 100IU 乙肝免疫球蛋白(HBIG)。危重早产儿应在生命体征平稳后尽早接种第 1 剂乙肝疫苗;
(2)暂缓接种:出生体重<2.5 kg 的早产儿,暂缓接种卡介苗。待体重 ≥ 2.5 kg,生长发育良好,可接种卡介苗。
21. 原发性免疫缺陷病
PID(原发性免疫缺陷病)患者原则上可接种灭活疫苗,与免疫功能正常者通常具有相同的安全性;然而,PID 患者的免疫保护的强度和持久性会降低。PID 患儿是否可以接种活疫苗,需根据不同的 PID 种类决定。
(1)联合免疫缺陷
1)可以接种:CID 患儿可接种任何灭活疫苗。
2)禁忌接种:CID 患儿禁忌接种各类减毒活疫苗、如卡介苗(BCG)、脊髓灰质炎减毒活疫苗(OPV)、麻疹疫苗、风疹疫苗、腮腺炎疫苗、水痘疫苗等。SCID 患儿恢复免疫接种应在干细胞移植治疗成功,并已停止对移植物抗宿主病治疗 1 年后。
(2)抗体为主的免疫缺陷
1)可以接种:灭活疫苗,但免疫效果会受到一定影响。IgA 缺乏或特异性多糖抗体缺陷患儿,应该按时接种除 OPV 外的常规免疫规划中的疫苗;
2)暂缓接种:使用免疫球蛋白治疗时除了灭活流感疫苗,可不接种其他灭活疫苗;
3)禁忌接种:禁忌接种 OPV
(3)其他已明确的免疫缺陷综合征
1)可以接种:灭活疫苗;
2)禁忌接种:胸腺发育不全者 CD3+ T 细胞<500x106/L,WAS 禁忌接种减毒活疫苗。
(4)免疫失调性疾病
1)可以接种:灭活疫苗;
2)禁忌接种:减毒活疫苗,尤其是 X 连锁淋巴增殖综合征(XLP)和家族性嗜血细胞综合征患儿。
(4)先天性吞噬细胞数量和(或)功能缺陷
1)可以接种:灭活疫苗;
2)禁忌接种:细菌类减毒活疫苗,如接种 BCG 可导致卡介菌病发生,白细胞黏附分子缺陷(LAD)和 Chediak-Higashi 综合征(CHS)应避免接种病毒类减毒活疫苗。
(5)固有免疫缺陷
1)可以接种:灭活疫苗;
2)禁忌接种:禁忌接种 BCG,干扰素-γ或白细胞介素-12 轴缺陷及感染苏产生缺陷者应避免接种病毒和细菌类减毒活疫苗。
(6)自身炎性反应性疾病
该类疾病尚缺少预防接种的证据,遵循 PID 的接种原则
(7)补体缺陷
1)可以接种:补体缺陷患儿对所有常规疫苗的接种没有禁忌
2)遗传性经典途径补体(C3、备解素、D 因子、H 因子或 C5-C9)缺陷者发生侵袭性脑膜炎球菌疾病的风险较正常人高出 1·万倍,应强调接种肺炎球菌、脑膜炎球菌、流感嗜血杆菌疫苗;
(8)拟表型 PID
该类疾病未新划分的免疫缺陷病,尚缺少预防接种的证据,遵循 PID 的接种原则。