标准.方案.指南
中华医学会儿科学分会呼吸学组
《中华儿科杂志》编辑委员会
(2008年修订)
前言 支气管哮喘(以下简称哮喘)是儿童期最常见的慢性疾病,近十余年来我国儿童哮喘的患病率有明显上升趋势,严重影响儿童的身心健康,也给家庭和社会带来沉重的精神和经济负担。众多研究证明,儿童哮喘的早期干预和管理有利于疾病的控制,改善预后。本指南是在我国2003年修订的《儿童支气管哮喘防治常规(试行)》的基础上,参照近年国内外发表的哮喘防治指南和循证医学证据,并结合我国儿科临床实践的特点重新修订,为儿童哮喘的规范化诊断和防治提供指导性建议。
[定义]
支气管哮喘是由多种细胞,包括炎性细胞(嗜酸性粒细胞、肥大细胞、T淋巴细胞、中性粒细胞等)、气道结构细胞(气道平滑肌细胞和上皮细胞等)和细胞组分参与的气道慢性炎症性疾病。这种慢性炎症导致易感个体气道高反应性,当接触物理、化学、生物等刺激因素时,发生广泛多变的可逆性气流受限,从而引起反复发作的喘息、咳嗽、气促、胸闷等症状,常在夜间和(或)清晨发作或加剧,多数患儿可经治疗缓解或自行缓解。
[诊断]
儿童处于生长发育过程,各年龄段哮喘儿童由于呼吸系统解剖、生理、免疫、病理特点不同,哮喘的临床表型不同,对药物治疗反应和协调配合程度等的不同,哮喘的诊断和治疗方法也有所不同。
一、诊断标准
1.反复发作喘息、咳嗽、气促、胸闷,多与接触变应原、冷空气、物理、化学性刺激、呼吸道感染以及运动等有关,常在夜间和(或)清晨发作或加剧。
2.发作时在双肺可闻及散在或弥漫性,以呼气相为主的哮鸣音,呼气相延长。
3.上述症状和体征经抗哮喘治疗有效或自行缓解。
4.除外其他疾病所引起的喘息、咳嗽、气促和胸闷。
5.临床表现不典型者(如无明显喘息或哮鸣音),应至少具备以下1项:(1)支气管激发试验或运动激发试验阳性;(2)证实存在可逆性气流受限:①支气管舒张试验阳性:吸入速效β2受体激动剂[如沙丁胺醇(Salbutamol)]后15min第一秒用力呼气量(FEV1)增加≥12%或②抗哮喘治疗有效:使用支气管舒张剂和口服(或吸人)糖皮质激素治疗1-2周后,FEV1增加≥12%;(3)最大呼气流量(PEF)每日变异率(连续监测1~2周)20%。
符合第1~4条或第4、5条者,可以诊断为哮喘。
二、5岁以下儿童喘息的特点
1.5岁以下儿童喘息的临床表型和自然病程:喘息在学龄前儿童是非常常见的临床表现,非哮喘的学龄前儿童也会发生反复喘息。可将5岁以下儿童喘息分成3种临床表型:(1)早期一过性喘息:多见于早产和父母吸烟者,喘息主要是由于环境因素导致肺的发育延迟所致,年龄的增长使肺的发育逐渐成熟,大多数患儿在生后3岁之内喘息逐渐消失。(2)早期起病的持续性喘息(指3岁前起病):患儿主要表现为与急性呼吸道病毒感染相关的反复喘息,本人无特应症表现,也无家族过敏性疾病史。喘息症状一般持续至学龄期,部分患儿在12岁时仍然有症状。小于2岁的儿童,喘息发作的原因通常与呼吸道合胞病毒等感染有关,2岁以上的儿童,往往与鼻病毒等其他病毒感染有关。(3)迟发性喘息/哮喘:这些儿童有典型的特应症背景,往往伴有湿疹,哮喘症状常迁延持续至成人期,气道有典型的哮喘病理特征。
但是应该注意,第1、2种类型的儿童喘息只能通过回顾性分析才能做出鉴别。儿童喘息的早期干预有利于疾病的控制,因此不宜在对患者进行初始治疗时即进行如此分类。
2.5岁以下儿童喘息的评估:80%以上的哮喘起始于3岁前,具有肺功能损害的持续性哮喘患者,其肺功能损害往往开始于学龄前期,因此从喘息的学龄前儿童中把可能发展为持续性哮喘的患儿识别出来进行有效早期干预是必要的。但是目前尚无特异性的检测方法和指标,可用于对学龄前喘息儿童作出哮喘的确定诊断。喘息儿童如具有以下临床症状特点时高度提示哮喘的诊断:(1)多于每月1次的频繁发作性喘息;(2)活动诱发的咳嗽或喘息;(3)非病毒感染导致的间歇性夜间咳嗽;(4)喘息症状持续至3岁以后。
哮喘预测指数能有效地用于预测3岁内喘息儿童发展为持续性哮喘的危险性。哮喘预测指数:在过去1年喘息≥4次,具有1项主要危险因素或2项次要危险因素。主要危险因素包括:(1)父母有哮喘病史;(2)经医生诊断为特应性皮炎;(3)有吸入变应原致敏的依据。次要危险因素包括:(1)有食物变应原致敏的依据;(2)外周血嗜酸性粒细胞≥4%;(3)与感冒无关的喘息。如哮喘预测指数阳性,建议按哮喘规范治疗。
尽管存在过度治疗的可能性,但与使用抗生素相比,抗哮喘药物治疗能明显减轻学龄前儿童喘息发作的严重程度和缩短喘息时间。因此,对于反复喘息而抗生素治疗无效的学龄前儿童建议使用抗哮喘药物诊断性治疗2~6周后进行再评估。必须强调,学龄前喘息儿童大部分预后良好,其哮喘样症状随年龄增长可能自然缓解。因此,对这些患儿必须定期(3~6个月)重新评估以判断是否需要继续抗哮喘治疗。
三、咳嗽变异性哮喘的诊断
咳嗽变异性哮喘(CVA)是儿童慢性咳嗽最常见原因之一,以咳嗽为惟一或主要表现,不伴有明显喘息。诊断依据:(1)咳嗽持续>4周,常在夜间和(或)清晨发作或加重,以干咳为主;(2)临床上无感染征象,或经较长时间抗生素治疗无效;(3)抗哮喘药物诊断性治疗有效;(4)排除其他原因引起的慢性咳嗽;(5)支气管激发试验阳性和(或)PEF每日变异率(连续监测1~2周)≥20%;(6)个人或一、二级亲属特应性疾病史,或变应原检测阳性。
以上1~4项为诊断基本条件。
四、哮喘诊断和病情监测评估的相关检查
1.肺功能检测:肺功能测定有助于确诊哮喘,也是评估哮喘病情严重程度和控制水平的重要依据之一。对于FEV1≥正常预计值70%的疑似哮喘患儿,可选择支气管激发试验测定气道反应性,对于FEV1<正常预计值70%的疑似哮喘患儿,选择支气管舒张试验评估气流受限的可逆性,支气管激发试验阳性、支气管舒张试验阳性或PEF每日变异率(连续监测1~2周)≥20%均有助于确诊哮喘。
2.过敏状态检测:吸入变应原致敏是儿童发展为持续性哮喘的主要危险因素,儿童早期食物致敏可增加吸入变应原致敏的危险性,并可预测持续性哮喘的发生。因此,对于所有反复喘息怀疑哮喘的儿童,尤其无法配合进行肺功能检测的学龄前儿童,均推荐进行变应原皮肤点刺试验或血清变应原特异性IgE测定,以了解患者的过敏状态,协助哮喘诊断。也有利于了解导致哮喘发生和加重的个体危险因素,有助于制定环境干预措施和确定变应原特异性免疫治疗方案。
3.气道无创炎症指标检测:痰或诱导痰中嗜酸性粒细胞、呼出气一氧化氮(FeNO)水平等,可作为哮喘气道炎症指标。虽然目前尚无前瞻性研究证实这些无创炎症指标在儿童哮喘诊断中的确切价值,但这些指标的监测有助于评估哮喘的控制水平和制定最佳哮喘治疗方案。
[分期与分级]
一、分期
哮喘可分为三期:急性发作期(acute exacerbation)、慢性持续期(chronic persistent)和临床缓解期(clinical remission)。急性发作期是指突然发生喘息、咳嗽、气促、胸闷等症状,或原有症状急剧加重;慢性持续期是指近3个月内不同频度和(或)不同程度地出现过喘息、咳嗽、气促、胸闷等症状;临床缓解期系指经过治疗或未经治疗症状、体征消失,肺功能恢复到急性发作前水平,并维持3个月以上。
二、分级
哮喘的分级包括病情严重程度分级、哮喘控制水平分级和急性发作严重度分级。
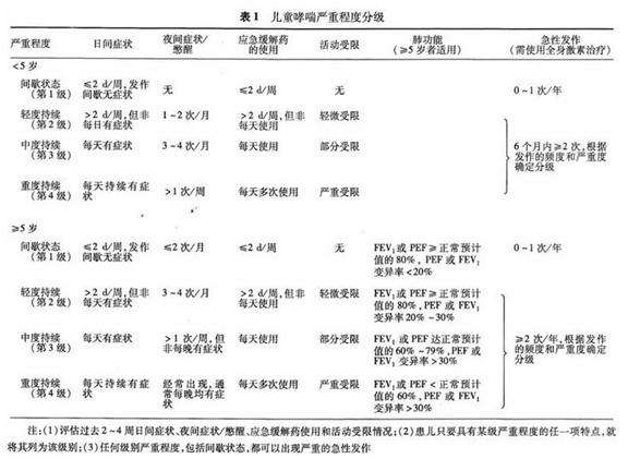
1.病情严重程度的分级:病情严重程度分级主要用于初次诊断和既往虽被诊断但尚未按哮喘规范治疗的患儿,作为制定起始治疗方案级别的依据(表1)。
2.控制水平的分级:哮喘控制水平分级用于评估已规范治疗的哮喘患儿是否达到哮喘治疗目标及指导治疗方案的调整以达到并维持哮喘控制。以哮喘控制水平为主导的哮喘长期治疗方案可使患者得到更充分的治疗,使大多数哮喘患者达到临床控制(表2)。
3.哮喘急性发作严重度分级:哮喘急性发作常表现为进行性加重的过程,以呼气流量降低为其特征,常因接触变应原、刺激物或呼吸道感染诱发。其起病缓急和病情轻重不一,可在数小时或数天内出现,偶尔可在数分钟内即危及生命,故应对病情作出正确评估,以便给予及时有效的紧急治疗。哮喘急性发作时病情严重程度分级见表3。



[治疗]
一、治疗的目标
(1)达到并维持症状的控制;(2)维持正常活动,包括运动能力;(3)使肺功能水平尽量接近正常;(4)预防哮喘急性发作;(5)避免因哮喘药物治疗导致的不良反应;(6)预防哮喘导致的死亡。
二、防治原则
哮喘控制治疗应越早越好。要坚持长期、持续、规范、个体化治疗原则。治疗包括:(1)急性发作期:快速缓解症状,如平喘、抗炎治疗;(2)慢性持续期和临床缓解期:防止症状加重和预防复发,如避免触发因素、抗炎、降低气道高反应性、防止气道重塑,并做好自我管理。注重药物治疗和非药物治疗相结合,不可忽视非药物治疗如哮喘防治教育、变应原回避、患儿心理问题的处理、生命质量的提高、药物经济学等诸方面在哮喘长期管理中的作用。
三、长期治疗方案
根据年龄分为5岁及以上儿童哮喘的长期治疗方案和5岁以下儿童哮喘的长期治疗方案。长期治疗方案分为5级,从第2级到第5级的治疗方案中都有不同的哮喘控制药物可供选择。对以往未经规范治疗的初诊哮喘患儿根据病情严重程度分级(表1),选择第2级、第3级或第4级治疗方案。在各级治疗中,每1~3个月审核1次治疗方案,根据病情控制情况适当调整治疗方案。如哮喘控制,并维持至少3个月,治疗方案可考虑降级,直至确定维持哮喘控制的最小剂量。如部分控制,可考虑升级治疗以达到控制。但升级治疗之前首先要检查患儿吸药技术、遵循用药方案的情况、变应原回避和其他触发因素等情况。如未控制,升级或越级治疗直至达到控制。
在儿童哮喘的长期治疗方案中,除每日规则地使用控制治疗药物外,根据病情按需使用缓解药物。吸入型速效β2受体激动剂是目前最有效的缓解药物,是所有年龄儿童急性哮喘的首选治疗药物,通常情况下1 d内不应超过3~4次。亦可以选择联合吸人抗胆碱能药物作为缓解药物。5岁及以上儿童如果使用含有福莫特罗和布地奈德单一吸入剂进行治疗时,可作为控制和缓解药物应用。
1.5岁及以上儿童哮喘的长期治疗方案(图1):我国地域广,社会经济发展很不平衡,因此联合治疗方法的选择除了考虑疗效外,还需要同时考虑地区、经济的差异。必须强调,任何年龄都不应将吸人型长效β2受体激动剂(LABA)作为单药治疗,只能在使用适量吸入糖皮质激素(ICS)时作为联合治疗使用。

2.5岁以下儿童哮喘的长期治疗方案(图2):对于5岁以下儿童哮喘的长期治疗,最有效的治疗药物是ICS,对于大多数患儿推荐使用低剂量ICS(第2级)作为初始控制治疗。如果低剂量ICS不能控制症状,增加ICS剂量是最佳选择。无法应用或不愿使用ICS、或伴过敏性鼻炎的患儿可选用白三烯受体拮抗剂(LTRA)。口服缓释茶碱在5岁以下儿童哮喘长期治疗中具有一定疗效,临床不应完全摒弃该药的使用,但是茶碱的疗效不如低剂量ICS,而不良反应却更显著。LABA或联合制剂尚未在5岁以下儿童中进行充分的研究。

四、急性发作期治疗
主要根据急性发作的严重程度及对初始治疗措施的反应,在原基础上进行个体化治疗。哮喘急性发作的医院治疗流程见[附件1)。
如哮喘急性发作经合理应用支气管舒张剂和糖皮质激素等哮喘缓解药物治疗后,仍有严重或进行性呼吸困难者,称为哮喘危重状态(哮喘持续状态,status asthmaticus)。如支气管阻塞未及时得到缓解,可迅速发展为呼吸衰竭,直接威胁生命,此时称之为危及生命的哮喘发作(1ife threatening asthma)。对任何危重哮喘患儿应置于良好的医疗环境中,供氧以维持血氧饱和度在0.92~0.95以上,进行心肺监护,监测血气分析和通气功能,对未作气管插管者,禁用镇静剂。
1.吸入速效β2受体激动剂:使用氧驱动(氧气流量6~8L/min)或空气压缩泵雾化吸入,第1小时可每20分钟1次,以后根据病情每1~4小时重复吸人治疗;药物剂量:每次吸人沙丁胺醇2.5~5mg或特布他林(Terbutalin)5~10mg。如无雾化吸人器,可使用压力型定量气雾剂(pMDI)经储雾罐吸药,每次单剂喷药,连用4~10喷,用药间隔与雾化吸入方法相同。
如无条件使用吸入型速效β2受体激动剂,可使用肾上腺素皮下注射,但应加强临床观察,预防心血管等不良反应的发生。药物剂量:每次皮下注射1:1000肾上腺素0.01ml/kg,最大剂量不超过0.3ml。必要时可每20分钟1次,但不可超过3次。
经吸入速效β2受体激动剂治疗无效者,可能需要静脉应用β2受体激动剂。药物剂量:沙丁胺醇15μg/kg缓慢静脉注射,持续10min以上;病情严重需静脉维持滴注时剂量为1~2μg/(kg•min)[≤5μg/(kg•min)]。静脉应用β2受体激动剂时容易出现心律失常和低钾血症等严重不良反应,使用时要严格掌握指征及剂量,并作必要的心电图、血气及电解质等监护。
2.糖皮质激素:全身应用糖皮质激素是治疗儿童重症哮喘发作的一线药物,早期使用可以减轻疾病的严重度,给药后3~4 h即可显示明显的疗效。药物剂量:口服泼尼松1~2mg/(kg•d)。重症患儿可静脉注射琥珀酸氢化可的松5~10mg/(kg•次),或甲泼尼龙1~2mg/(kg•次),根据病情可间隔4~8h重复使用。
大剂量ICS对儿童哮喘发作的治疗有一定帮助,选用雾化吸入布地奈德悬液1mg/次,每6~8小时用1次。但病情严重时不能以吸人治疗替代全身糖皮质激素治疗,以免延误病情。
3.抗胆碱药:是儿童危重哮喘联合治疗的组成部分,其临床安全性和有效性已确立,对β2受体激动剂治疗反应不佳的重症者应尽早联合使用。药物剂量:异丙托溴铵每次250~500μg,加入β2受体激动剂溶液作雾化吸入,间隔时间同吸入β2受体激动剂。
4.氨茶碱:静脉滴注氨茶碱可作为儿童危重哮喘附加治疗的选择。药物剂量:负荷量4~6mg/kg(≤250mg),缓慢静脉滴注20~30 min,继之根据年龄持续滴注维持剂量0.7~1 mg/(kg•h),如已用口服氨茶碱者,直接使用维持剂量持续静脉滴注。亦可采用间歇给药方法,每6~8小时缓慢静脉滴注4~6mg/kg。
5.硫酸镁:有助于危重哮喘症状的缓解,安全性良好。药物剂量:25~40mg/(kg•d)(≤2 g/d),分1~2次,加入10%葡萄糖溶液20ml缓慢静脉滴注(20min以上),酌情使用1~3 d。不良反应包括一过性面色潮红、恶心等,通常在药物输注时发生。如过量可静注10%葡萄糖酸钙拮抗。
儿童哮喘危重状态经氧疗、全身应用糖皮质激素、β2受体激动剂等治疗后病情继续恶化者,应及时给予辅助机械通气治疗。
五、临床缓解期的处理
为了巩固疗效,维持患儿病情长期稳定,提高其生命质量,应加强临床缓解期的处理。
1.鼓励患儿坚持每日定时测量PEF、监测病情变化、记录哮喘日记。
2.注意有无哮喘发作先兆,如咳嗽、气促、胸闷等,一旦出现应及时使用应急药物以减轻哮喘发作症状。
3.病情缓解后应继续使用长期控制药物,如使用最低有效维持量的ICS等。
4.控制治疗的剂量调整和疗程:单用中高剂量ICS者,尝试在达到并维持哮喘控制3个月后剂量减少50%。单用低剂量ICS能达到控制时,可改用每天1次给药。联合使用ICS和LABA者,先减少ICS约50%,直至达到低剂量ICS才考虑停用LABA。如使用最低剂量ICS患儿的哮喘能维持控制,并且1年内无症状反复,可考虑停药。有相当比例的5岁以下患儿哮喘症状会自然缓解,因此对此年龄儿童的控制治疗方案,每年至少要进行两次评估以决定是否需要继续治疗。
5.根据患儿具体情况,包括了解诱因和以往发作规律,与患儿及家长共同研究,提出并采取一切必要的切实可行的预防措施,包括避免接触变应原、防止哮喘发作、保持病情长期控制和稳定。
6.并存疾病治疗:70%~80%哮喘儿童同时患有过敏性鼻炎,有的患儿并存鼻窦炎及胃食管反流等。这些共存疾病可影响哮喘的控制,需同时进行相应的治疗。
[哮喘防治教育与管理]
哮喘对患者、患者家庭及社会有很大的影响。虽然目前哮喘尚不能根治,但通过有效的哮喘防治教育与管理,建立医患之间的伙伴关系,可以实现哮喘临床控制。哮喘防治教育是达到哮喘良好控制目标最基本的环节。
一、哮喘防治教育
(一)教育内容
1.哮喘的本质、发病机制。
2.避免触发、诱发哮喘发作的各种因素的方法。
3.哮喘加重的先兆、症状规律及相应家庭自我处理方法。
4.自我监测,掌握PEF的测定方法,记哮喘日记。应用儿童哮喘控制问卷判定哮喘控制水平,选择合适的治疗方案。常用的儿童哮喘控制问卷有“儿童哮喘控制测试(C-ACT)”和“哮喘控制问卷(ACQ)”等。
5.了解各种长期控制及快速缓解药物的作用特点、药物吸人装置使用方法(特别是吸入技术)及不良反应的预防和处理对策。
6.哮喘发作的征象、应急措施和急诊指征。
7.心理因素在儿童哮喘发病中的作用。
(二)教育方式
1.门诊教育:是最重要的基础教育和启蒙教育,是医患合作关系起始的个体化教育。通过门诊教育,使患者及其家属初步了解哮喘的基本知识,学会应用吸人药物。
2.集中教育:通过座谈、交流会、哮喘学校(俱乐部)、夏(冬)令营和联谊会等进行集中系统的哮喘防治教育。
3.媒体宣传:通过广播、电视、报纸、科普杂志、书籍等推广哮喘知识。
4.网络教育:应用电子网络或多媒体技术传播哮喘防治知识。通过中国哮喘联盟网( www.chinaasthma.net )、全球哮喘防治创议(GINA)网( www.ginaasthma.org )等或互动多媒体技术传播哮喘防治信息。
5.定点教育:与学校、社区卫生机构合作,有计划开展社区、患者、公众教育。
6.医生教育:注意对各级儿科医生的教育。普及普通儿科医生的哮喘知识,更新和提高专科医生的哮喘防治水平,定期举办哮喘学习培训班。
二、哮喘管理
1.建立医生与患者及家属间的伙伴关系:以医院专科门诊为基础,建立哮喘之家、哮喘俱乐部、哮喘联谊会等组织,与患者及家属建立伙伴关系,让哮喘患儿及其亲属对哮喘防治有一个正确、全面的认识和良好的依从性,坚持治疗,有问题及时沟通。
2.确定并减少与危险因素接触:许多危险因素可引起哮喘急性加重,被称为“触发因素”,包括变应原、病毒感染、污染物、烟草烟雾及药物等。通过临床变应原测定及家长的日常生活观察寻找变应原,尽可能避免或减少接触危险因素,以预防哮喘发病和症状加重。减少患者对危险因素的接触,可改善哮喘控制并减少治疗药物需求量。
3.建立哮喘专科病历:建立哮喘患者档案、制定长期防治计划,定期(1~3个月)随访。随访内容包括检查哮喘日记,检查吸药技术是否正确,监测肺功能。评估哮喘控制情况,维持用药情况,指导治疗。
4.评估、治疗和监测哮喘:通过评估、治疗和监测来达到并维持哮喘控制。大多数患者通过医患共同制定的药物干预策略,能够达到这一目标。患者的初始治疗以患者哮喘的严重度为依据,治疗方案的调整以患者的哮喘控制水平为依据,包括准确评估哮喘控制、持续治疗以达到哮喘控制,以及定期监测哮喘控制这样一个持续循环过程。
哮喘控制评估的客观手段是肺功能及PEF的测定。有条件可以每3个月做1次肺功能测定,5岁以上的患者有条件可以每天坚持测PEF,并记录在哮喘日记中。一些经过临床验证的哮喘控制评估工具如C-ACT和ACQ可用于评估哮喘控制水平。作为肺功能的补充,既适用于医生、也适用于患者自我评估哮喘控制,患者可以在就诊前或就诊期间完成哮喘控制水平的自我评估。这些问卷是有效的儿童哮喘控制评估方法,并可增进医患双向交流,提供连续评估的客观指标,有利于长期监测。
在哮喘长期管理治疗过程中,尽可能采用客观的评估哮喘控制的方法,连续监测,提供可重复的评估指标,从而调整治疗方案,确定维持哮喘控制所需的最低治疗级别,维持哮喘控制,降低医疗成本。
哮喘急性发作的医院治疗流程
哮喘急性发作的医院治疗流程见图3。

儿童哮喘常用药物
哮喘治疗药物可分为控制药物和缓解药物两大类。哮喘控制药物通过抗炎作用达到控制哮喘的目的,需要每日用药并长期使用,主要包括吸人和全身用糖皮质激素、白三烯调节剂、长效β2受体激动剂、缓释茶碱及抗IgE抗体等。缓解药物按需使用,用于快速解除支气管痉挛、缓解症状,常用的药物有短效吸人β2受体激动剂、吸人抗胆碱能药物、短效茶碱及短效口服β2受体激动剂等。
儿童对许多哮喘药物(如糖皮质激素、β2受体激动剂、茶碱)的代谢快于成人,年幼儿童对药物的代谢快于年长儿。吸人治疗时进入肺内的药物量与年龄密切相关,年龄越小,吸入的药量越少。 一、用药方法
哮喘的治疗药物可通过吸入、口服或肠道外(静脉、皮下、肌肉注射、透皮)给药,其中吸人给药是哮喘治疗最重要的方法。吸入药物直接作用于气道黏膜,局部作用强,而全身不良反应少。几乎所有儿童均可以通过教育正确使用吸入治疗。儿童哮喘吸人装置的选择见[附件3]
二、长期控制药物
1.ICS:ICS是哮喘长期控制的首选药物,可有效控制哮喘症状、改善生命质量、改善肺功能、减轻气道炎症和气道高反应性、减少哮喘发作、降低哮喘死亡率。但目前认为ICS并不能根治哮喘。1CS对间歇性、病毒诱发性喘息的疗效仍有争论。ICS通常需要长期、规范使用才能起预防作用,一般在用药1—2周后症状和肺功能有所改善。主要药物有丙酸倍氯米松、布地奈德和丙酸氟替卡松,表4列出了不同吸人激素的儿童估计等效每日量。每日吸人100~200μg布地奈德或其他等效ICS可使大多数患儿的哮喘得到控制。少数患儿可能需每日400μg或更高剂量布地奈德或其他等效ICS才能完全控制哮喘。但大多数5岁以下患儿每日吸人400μg布地奈德或其他等效ICS已接近最大治疗效能。ICS的局部不良反应包括声音嘶哑、咽部不适和口腔念珠菌感染。可通过吸药后清水漱口、加用储雾罐或选用干粉吸人剂等方法减少其发生率。长期研究未显示低剂量吸人激素治疗对儿童生长发育、骨质代谢、下丘脑—垂体—肾上腺轴有明显的抑制作用。

2.白三烯调节剂:白三烯调节剂可分为LTRA(孟鲁司特、扎鲁司特)和白三烯合成酶(5-脂氧化酶)抑制剂。白三烯调节剂是一类新的非激素类抗炎药,能抑制气道平滑肌中的白三烯活性,并预防和抑制白三烯导致的血管通透性增加、气道嗜酸性粒细胞浸润和支气管痉挛。目前应用于儿童临床的主要为LTRA,可单独应用于轻度持续哮喘的治疗,尤其适用于无法应用或不愿使用ICS、或伴过敏性鼻炎的患儿。但单独应用的疗效不如ICS。LTRA可部分预防运动诱发性支气管痉挛。与ICS联合治疗中重度持续哮喘患儿,可以减少糖皮质激素的剂量,并提高ICS的疗效。此外,有证据表明LTRA可减少2~5岁间歇性哮喘患儿的病毒诱发性喘息发作。该药耐受性好,副作用少,服用方便。目前临床常用的制剂为孟鲁司特片:≥15岁,10mg,每日1次;6~14岁,5mg,每日1次;2~5岁,4mg,每日1次。孟鲁司特颗粒剂(4mg)可用于1岁以上儿童。
3.LABA:包括沙美特罗(Salmeterol)和福莫特罗(Formoterol)。LABA目前主要用于经中等剂量吸人糖皮质激素仍无法完全控制的≥5岁儿童哮喘的联合治疗。由于福莫特罗起效迅速,可以按需用于急性哮喘发作的治疗。ICS与LABA联合应用具有协同抗炎和平喘作用,可获得相当于(或优于)加倍ICS剂量时的疗效,并可增加患儿的依从性、减少较大剂量ICS的不良反应,尤其适用于中重度哮喘;患儿的长期治疗。鉴于临床有效性和安全性的考虑,不应单独使用LABA。目前有限的资料显示了5岁以下儿童使用LABA的安全性与有效性。
4.茶碱:茶碱可与糖皮质激素联合用于中重度哮喘的长期控制,有助于哮喘控制、减少激素剂量,尤其适用于预防夜间哮喘发作和夜间咳嗽。控制治疗时茶碱的有效血药浓度在28~55μmol/L(5~10mg/L)。最好用缓释(或控释)茶碱,以维持昼夜的稳定血液浓度。但茶碱的疗效不如低剂量ICS,而且副作用较多,如厌食、恶心、呕吐、头痛及轻度中枢神经系统功能紊乱、心血管反应(心律失常、血压下降)。也可出现发热、肝病、心力衰竭。过量时可引起抽搐、昏迷甚至死亡。合并用大环内酯类抗生素、甲氰咪胍及喹诺酮药时会增加其不良反应,与酮替芬合用时可以增加清除率,缩短其半衰期,应尽量避免同时使用或调整用量。
5.长效口服β2受体激动剂:包括沙丁胺醇控释片、特布他林控释片、盐酸丙卡特罗(Procaterol hydrochloride)、班布特罗(Bambuterol)等。可明显减轻哮喘的夜间症状。但由于其潜在的心血管、神经肌肉系统等不良反应,一般不主张长期使用。口服β2受体激动剂对运动诱发性支气管痉挛几乎无预防作用。盐酸丙卡特罗:口服15~30min起效,维持8~10h,还具有一定抗过敏作用。≤6岁:1.25μg/kg,每日1~2次;>6岁:25μg或5ml,每12小时用1次。班布特罗是特布他林的前体药物,口服吸收后经血浆胆碱酯酶水解、氧化,逐步代谢为活性物质特布他林,口服作用持久,半衰期约13 h,有片剂及糖浆,适用于2岁以上儿童。2~5岁:5 mg或5 m1;>5岁:10 mg或10 ml,每日1次,睡前服用。
6.全身用糖皮质激素:长期口服糖皮质激素仅适用于重症未控制的哮喘患者,尤其是糖皮质激素依赖型哮喘。为减少其不良反应,可采用隔日清晨顿服。但因长期口服糖皮质激素副作用大,尤其是正在生长发育的儿童,应选择最低有效剂量,并尽量避免长期使用。
7.抗IgE抗体(Omalizumab):对IgE介导的过敏性哮喘具有较好的效果。但由于价格昂贵,仅适用于血清IgE明显升高、吸人糖皮质激素无法控制的12岁以上重度持续性过敏性哮喘患儿。
8.抗过敏药物:口服抗组胺药物,如西替利嗪、氯雷他定、酮替芬等对哮喘的治疗作用有限,但对具有明显特应症体质者,如伴变应性鼻炎和湿疹等患儿的过敏症状的控制,可以有助于哮喘的控制。
9.变应原特异性免疫治疗(SIT):SIT可以预防对其他变应原的致敏。对于已证明对变应原致敏的哮喘患者,在无法避免接触变应原和药物治疗症状控制不良时,可以考虑针对变应原的特异性免疫治疗,如皮下注射或舌下含服尘螨变应原提取物,治疗尘螨过敏性哮喘。一般不主张多种变应原同时脱敏治疗。皮下注射的临床疗效在停止特异性免疫治疗后可持续6~12年甚至更长时间。但是5岁以下儿童SLIT的有效性尚未确立。应在良好环境控制和药物治疗的基础上,才考虑对确定变应原致敏的哮喘儿童进行SIT。要特别注意可能出现的严重不良反应,包括急性全身过敏反应(过敏性休克)和哮喘严重发作。
三、缓解药物
(一)短效β2受体激动剂(SABA)
SABA是目前最有效、临床应用最广泛的速效支气管舒张剂,尤其是吸入型β2受体激动剂广泛用于哮喘急性症状的缓解治疗,适用于任何年龄的儿童。其主要通过兴奋气道平滑肌和肥大细胞表面的β2受体,舒张气道平滑肌,减少肥大细胞和嗜碱粒细胞脱颗粒,阻止炎症介质释放,降低微血管通透性,增加上皮细胞纤毛功能,缓解喘息症状。常用的SABA有沙丁胺醇和特布他林。可吸入给药或口服、静脉或透皮给药。
1.吸入给药:最常使用,包括气雾剂、干粉剂和雾化溶液,直接作用于支气管平滑肌,平喘作用快,通常数分钟内起效,疗效可维持4~6h,是缓解哮喘急性症状的首选药物,适用于所有儿童哮喘。也可作为运动性哮喘的预防药物,后者作用持续0.5~2h。全身不良反应(如心悸、骨骼肌震颤、心律紊乱、低血钾)较轻。SABA应按需使用,沙丁胺醇每次吸人100~200μg;特布他林每次吸人250~500μg。不宜长期单一使用,若1 d用量超过4次或每月用量≥1支气雾剂时应在医师指导下使用或调整治疗方案。严重哮喘发作时可以在第1小时内每20分钟1次吸人SABA溶液或第1小时连续雾化吸入,然后根据病情每1~4小时吸入1次。
2.口服或静脉给药:常用的口服剂有沙丁胺醇、特布他林片等,常在口服15~30min后起效,维持4~6 h,一般用于轻、中度持续发作的患儿,尤其是无法吸人的年幼儿童,每日3~4次,心悸和骨骼肌震颤现象较吸入多见。对持续雾化吸入无效或无法雾化吸入的严重哮喘发作者可考虑静脉注射β2受体激动剂:沙丁胺醇15μg/kg缓慢静脉注射持续10min以上,危重者可静脉维持滴注1~2μg/(kg•min)[(≤5μg/(kg•min)]。应特别注意心血管系统不良反应,如心动过速、QT间隔延长、心律紊乱、高血压或低血压及低血钾等。
长期应用SABA(包括吸入和口服)可造成β2受体功能下调,药物疗效下降,停药一段时间后可以恢复。
(二)全身型糖皮质激素
哮喘急性发作时病情较重,吸入高剂量激素疗效不佳或近期有口服激素病史的患儿早期加用口服或静脉糖皮质激素可以防止病情恶化、减少住院、降低病死率。短期口服泼尼松1~7d,每日1~2mg/kg(总量不超过40mg),分2~3次。对严重哮喘发作应及早静脉给药,常用药物有甲泼尼龙1~2mg/kg,或琥珀酸氢化可的松5~10mg/kg,可每4~8h使用1次,一般短期应用,2~5 d内停药。全身用糖皮质激素如连续使用10d以上者,不宜骤然停药,应减量维持,以免复发。短期使用糖皮质激素副作用较少。儿童哮喘急性发作时使用大剂量激素冲击疗法并不能提高临床有效性,但可增加与激素治疗相关的不良反应的危险性,故不推荐在哮喘治疗中使用激素冲击疗法。地塞米松为长效糖皮质激素,对内源性皮质醇分泌的抑制作用较强,而且药物进入体内需经肝脏代谢成活性产物才能产生临床效应,起效时间慢,不宜作为首选药物。
(三)吸人抗胆碱能药物
吸入型抗胆碱能药物,如异丙溴托铵,可阻断节后迷走神经传出支,通过降低迷走神经张力而舒张支气管,其作用比β2受体激动剂弱,起效也较慢,但长期使用不易产生耐药,不良反应少,可引起口腔干燥与苦味。常与β2受体激动剂合用,使支气管舒张作用增强并持久,某些哮喘患儿应用较大剂量β2受体激动剂不良反应明显,可换用此药,尤其适用于夜间哮喘及痰多患儿。剂量为每次250~500鹏,用药间隔同β2受体激动剂。
(四)茶碱
具有舒张气道平滑肌、强心、利尿、扩张冠状动脉、兴奋呼吸中枢和呼吸肌等作用,可作为哮喘缓解药物。但由于“治疗窗”较窄,毒性反应相对较大,一般不作为首选用药,适用于对最大剂量支气管扩张药物和糖皮质激素治疗无反应的重度哮喘。一般先给负荷量4~6 mg/kg(≤250 mg),加30~50ml液体,于20~30min缓慢静脉滴人,继续用维持量0.7~1.0mg/(kg•min)输液泵维持;或每6~8小时以4~6mg/kg静脉滴注。若24h内用过氨茶碱者,首剂剂量减半。用氨茶碱负荷量后30~60 min测血药浓度,茶碱平喘的有效血药浓度为55~110μmol/L(10~20mg/L),若<55μmol/L,应追加1次氨茶碱,剂量根据1 mg/kg提高血药浓度20μmol/L计算。若血药浓度>110μmol/L应暂时停用氨茶碱,4~6h后复查血药浓度。使用时特别注意不良反应,有条件者应在ECG监测下使用。
四、其他药物
1.抗菌药物:多数哮喘发作由病毒感染诱发,因而无抗生素常规使用指征。但对有细菌或非典型病菌感染证据者给予针对性治疗可取得比单用抗哮喘治疗更好的疗效。
2.免疫调节剂:因反复呼吸道感染诱发喘息发作者可酌情加用。
3.中药(略)。
[附件3]
吸入装置
各种吸入装置都有一定的吸人技术要求,医护人员应熟悉各种吸人装置的特点,根据患者的年龄选择不同的吸人装置,训练指导患儿正确掌握吸人技术,以确保临床疗效。吸入装置的具体使用要点见表5。


















